ホーム
>
講座・イベント
>
募集中の講座・イベント
>
【募集】第3回列車でGO!親子講座「JR福岡近郊区間大回り乗車の旅」
- 【募集】水墨画講座パート2
- 【募集】第3回列車でGO!親子講座「JR福岡近郊区間大回り乗車の旅」
- 【募集】子どもチャレンジ講座「ステンドグラス風フォトスタンドを作ろう!」
- 【募集】御原セミナー☆きらめきたい 11月.12月ご案内
- コミュニティセンター主催講座の受講料について
- 縁jоy講座
- 御原フラワーステーション
【募集】第3回列車でGO!親子講座「JR福岡近郊区間大回り乗車の旅」
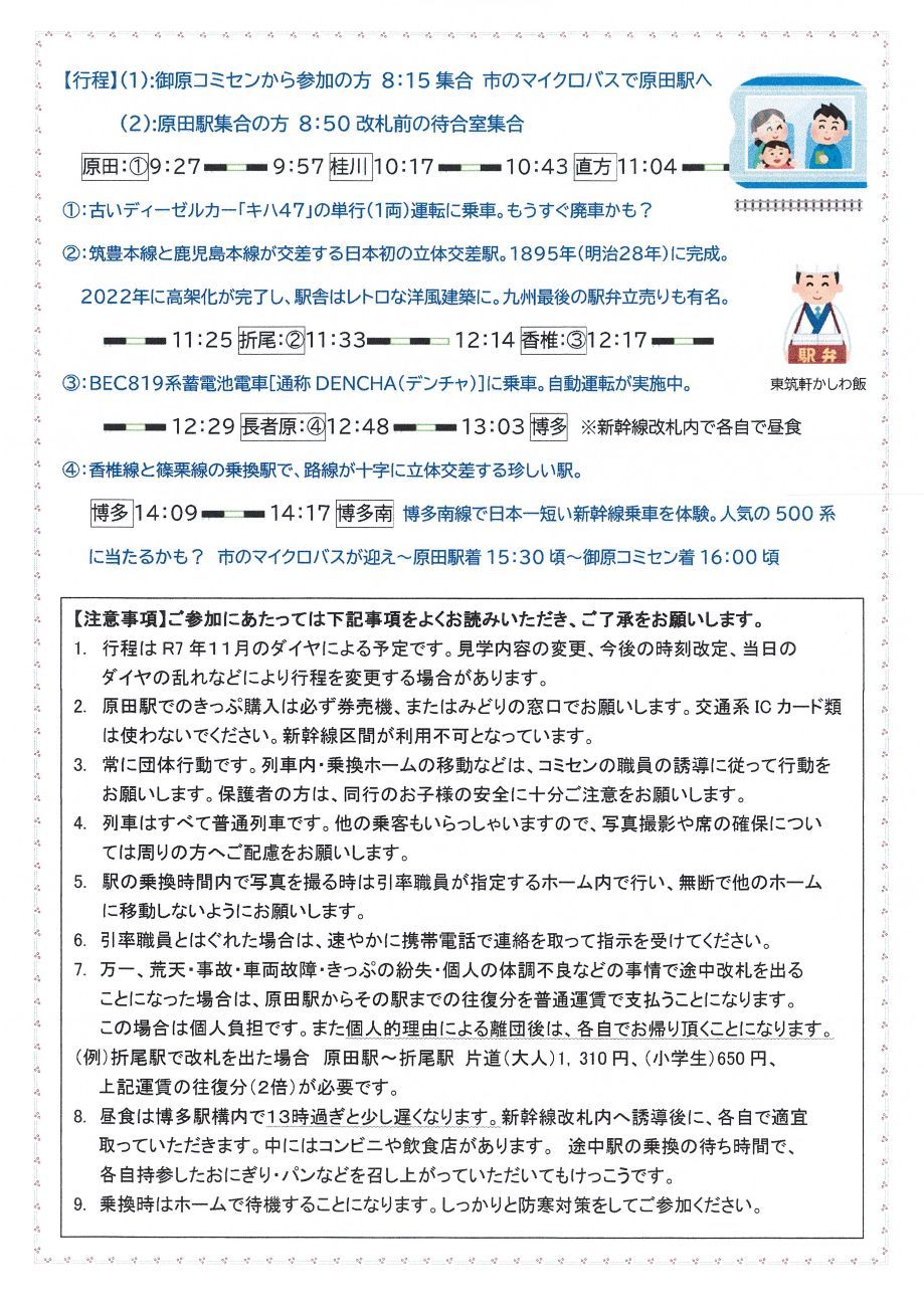
R7年12月20日(土)第3回列車でGO! 親子講座
「JR福岡近郊区間大回り乗車の旅」
好評につき今年もやります!
鉄道ファンならみんな知ってる”大都市近郊区間大回り乗車”
の乗り鉄1日旅です。
今回の主な見どころ、乗りどころポイントを紹介します。
・原田線のキハ47単行運転
・2022年に全線高架化工事が完成したレトロな折尾駅
・GOA2.5「添乗員付き自動運転」が行われている香椎線と
BEC819系蓄電池電車(通称DENCHA)
・日本一短い新幹線、博多南線
●募集:小学生と保護者の組合せ10組(20名まで)
●費用:きっぷ代 小学生370円、保護者760円
(乗車券と特定特急券)
受講料一人100円(大人・子ども同額))
※この企画はJR営業規則に則った適正な内容です。
※行程の詳細、参加に際しての注意事項は募集チラシを
よくお読みください。
